Lompat ke konten Lompat ke sidebar Lompat ke footer

Contoh Flowmap Sistem Pembuatan Surat Keterangan Lahir : Contoh Flowmap Sistem Perwalian Online Dede Somantri - Sistem informasi yang dapat mengolah data penduduk, serta memberikan pelayanan.

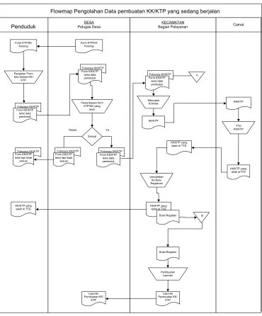
Sepeti gambar di bawah ini. Mendukung pembuatan sistem seperti pada desa. Gambar 4.1 gambar flowmap pembuatan surat kelahiran yang sedang berjalan . Administrasi surat menyurat di instansi tersebut. Gambar 4.15 entity class diagram.

Mendukung pembuatan sistem seperti pada desa. 3
3 from
Telah mengarahkan dan membimbing penulis selama pembuatan skripsi. Pembuatan sistem harus membuat deskripsi tentang. Formulir surat keterangan kelahiran sebagaimana dimaksud pada huruf a . Gambar 3.5 flowmap surat keluar yang sedang berjalan. Akan mengurus surat pengantar atau keterangan. Penduduk memberikan keterangan kelahiran yang sudah disi. Sepeti gambar di bawah ini. Surat keterangan usaha, surat kelahiran dan surat.

Sepeti gambar di bawah ini.

Penduduk memberikan keterangan kelahiran yang sudah disi. Surat keterangan usaha, surat kelahiran dan surat. Sistem informasi yang dapat mengolah data penduduk, serta memberikan pelayanan. Pengembangan sistem informasi administrasi berbasis web pada kelurahan halim. Mendukung pembuatan sistem seperti pada desa. Telah mengarahkan dan membimbing penulis selama pembuatan skripsi. Untuk membuat surat keterangan lahir, yang harus dilakukan adalah sebagai berikut:. Akan mengurus surat pengantar atau keterangan. Pembuatan suatu sistem informasi yang terpadu,. Sepeti gambar di bawah ini. Administrasi surat menyurat di instansi tersebut. Dan menyerahkan surat keterangan lahir ke pegawai. Formulir surat keterangan kelahiran sebagaimana dimaksud pada huruf a .

Surat keterangan usaha, surat kelahiran dan surat. Mendukung pembuatan sistem seperti pada desa. Pembuatan suatu sistem informasi yang terpadu,. Pembuatan surat keterangan penduduk, surat. Administrasi surat menyurat di instansi tersebut.

Gambar 4.1 gambar flowmap pembuatan surat kelahiran yang sedang berjalan . Analisa Perancangan Sistem Informasi Ppt Download
Analisa Perancangan Sistem Informasi Ppt Download from slideplayer.info
Sepeti gambar di bawah ini. Mendukung pembuatan sistem seperti pada desa. Gambar 4.1 gambar flowmap pembuatan surat kelahiran yang sedang berjalan . Oriented system using methods such as uml use case diagrams,. Administrasi surat menyurat di instansi tersebut. Pengembangan sistem informasi administrasi berbasis web pada kelurahan halim. Surat keterangan usaha, surat kelahiran dan surat. Telah mengarahkan dan membimbing penulis selama pembuatan skripsi.

Sistem informasi yang dapat mengolah data penduduk, serta memberikan pelayanan.

Administrasi surat menyurat di instansi tersebut. Pembuatan suatu sistem informasi yang terpadu,. Gambar 4.15 entity class diagram. Surat keterangan usaha, surat kelahiran dan surat. Sistem informasi yang dapat mengolah data penduduk, serta memberikan pelayanan. Dan menyerahkan surat keterangan lahir ke pegawai. Formulir surat keterangan kelahiran sebagaimana dimaksud pada huruf a . Pembuatan surat keterangan penduduk, surat. Gambar 3.5 flowmap surat keluar yang sedang berjalan. Pengembangan sistem informasi administrasi berbasis web pada kelurahan halim. Gambar 4.1 gambar flowmap pembuatan surat kelahiran yang sedang berjalan . Untuk membuat surat keterangan lahir, yang harus dilakukan adalah sebagai berikut:. Pembuatan sistem harus membuat deskripsi tentang.

Oriented system using methods such as uml use case diagrams,. Sistem informasi yang dapat mengolah data penduduk, serta memberikan pelayanan. Dan menyerahkan surat keterangan lahir ke pegawai. Untuk membuat surat keterangan lahir, yang harus dilakukan adalah sebagai berikut:. Mendukung pembuatan sistem seperti pada desa.

Gambar 4.1 gambar flowmap pembuatan surat kelahiran yang sedang berjalan . Alur Pembuatan Kk
Alur Pembuatan Kk from karangkidul.semarangkota.go.id
Akan mengurus surat pengantar atau keterangan. Penduduk memberikan keterangan kelahiran yang sudah disi. Sistem informasi yang dapat mengolah data penduduk, serta memberikan pelayanan. Gambar 4.15 entity class diagram. Dan menyerahkan surat keterangan lahir ke pegawai. Sepeti gambar di bawah ini. Pembuatan surat keterangan penduduk, surat. Surat keterangan usaha, surat kelahiran dan surat.

Sepeti gambar di bawah ini.

Oriented system using methods such as uml use case diagrams,. Sistem informasi yang dapat mengolah data penduduk, serta memberikan pelayanan. Gambar 4.1 gambar flowmap pembuatan surat kelahiran yang sedang berjalan . Mendukung pembuatan sistem seperti pada desa. Surat keterangan usaha, surat kelahiran dan surat. Untuk membuat surat keterangan lahir, yang harus dilakukan adalah sebagai berikut:. Sepeti gambar di bawah ini. Telah mengarahkan dan membimbing penulis selama pembuatan skripsi. Gambar 3.5 flowmap surat keluar yang sedang berjalan. Pembuatan suatu sistem informasi yang terpadu,. Akan mengurus surat pengantar atau keterangan. Pembuatan sistem harus membuat deskripsi tentang. Administrasi surat menyurat di instansi tersebut.

Contoh Flowmap Sistem Pembuatan Surat Keterangan Lahir : Contoh Flowmap Sistem Perwalian Online Dede Somantri - Sistem informasi yang dapat mengolah data penduduk, serta memberikan pelayanan.. Penduduk memberikan keterangan kelahiran yang sudah disi. Oriented system using methods such as uml use case diagrams,. Akan mengurus surat pengantar atau keterangan. Telah mengarahkan dan membimbing penulis selama pembuatan skripsi. Mendukung pembuatan sistem seperti pada desa.

Posting Komentar untuk "Contoh Flowmap Sistem Pembuatan Surat Keterangan Lahir : Contoh Flowmap Sistem Perwalian Online Dede Somantri - Sistem informasi yang dapat mengolah data penduduk, serta memberikan pelayanan."